Alist是不敢用了😿,據說跟上一次開源投毒事件收購是同一家公司,做違法產業,這次收了Alist,大概率是用接口掃描使用者網盤內容,例如:銀行卡號cvv,身份信息,文档材料,加密貨幣恢復密鑰等信息,然後實現违法盈利😿😿😿
香菜✨の日常
KowLoon Blog官方频道
官网:https://hsbc.com.cv
分享日常科技/博客文章
香菜✨の日常频道:https://t.me/v3mew
香菜✨の日常群组:https://t.me/v3ssrray
官网:https://hsbc.com.cv
分享日常科技/博客文章
香菜✨の日常频道:https://t.me/v3mew
香菜✨の日常群组:https://t.me/v3ssrray
-
- 长桥明天下午6点向富途看齐了:
1. 明天下午6点前,还可以用带香港地址的银行账户结单/券商存量证明等材料开户,要开抓紧明天早上或者现在就开
开户渠道链接:https://app.longbridgehk.com/ac/oa?account_channel=lb&channel=HB100040&invite-code=BE884V
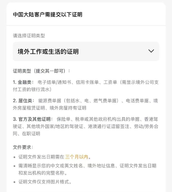
2. 内地居民开长桥账户,仅支持海外生活/工作证明
上线时间:预计6月13日(周五) 18点
3.华盛马上取消存量证明,也要向富途看起了,近期抓紧先开
开户渠道链接:https://www.hstbroker.com/kh/apply/online?_scnl=RUL3 - 快讯:WeChat已可绑定30张银行卡,现在已向大部分用户开放!❤️ 1
-
- 母鸡真假🤯
鉴定为:真! - 一想到过几个小时Apple即将放出大量Bug就有点小激动🥹
-
-
-
- 长桥的开户证明马上赶上富途牛牛了😱(目前仍然可以使用带香港地址的任何证明作存量,还是有机会的)
目前盈立证券、尊嘉金融、盈宝证券还不需要存量证明,要开可以走我链接,有现金反,具体细则请参考我博客
盈立渠道开户链接:https://m.usmart66.com/webapp/marketing/jump-register.html?register-ct=ic®ister-cid=4745&ICode=264241#/register
尊嘉渠道开户链接:https://opt.investassistant.com/miningopt/inviteFourteen/share?channelopen=YQAPP14&shareNew=470848盈宝专属开户链接:https://www.winbulls.com/s/index.html?key=rauqmu - 好消息:Helium 真實資料實名也被封了(我的)
壞消息: Helium看來真的是套資料的狗運營商
這幾天“好事”真的接連發生啊,相信“美好”的事即將發生 -
- 🇭🇰香港ClubSIM大批量封停非正常使用客户(例如非真实实名、使用漏洞进行免流等客户),被封禁的客户也无法再进行实名登记以恢复服务
同时,ClubSIM暂时下架了一切线上渠道的eSIM申请
我们呼吁,不要抱有侥幸心理以非正常方式使用任何SIM卡,尊重他人,也是尊重自己 - 小道消息:
clubsim 暂时下架了eSIM并开始清算非正常用户。
提醒: clubsim有维护一组证件号黑名单。 - https://hsbc.com.cv/p/d9e2c0a5
接到经理通知:
1. 开户88港币和赴港补贴88,取消
2. 开户存量证明变严格:要求香港银行账户香港地址结单(经理的意思是银行账户先改香港地址,等结单做证明),或者2024年5月31日前境外券商结单
昨天忘了说,补贴改为120HKD,双人同行变为30HKD - 接到消息,各大香港證券內地人開戶政策馬上收緊,要開戶盡量這幾天開!
開戶渠道鏈接請參考我的博客文章,有返現金給你!😭😭😭
另外:聽說香港正在修改銀行開戶條例,年底實施,香港開戶馬上變嚴格了 - 🌚 1