Skip to main content

长桥的开户证明马上赶上富途牛牛了😱(目前仍然可以使用带香港地址的任何证明作存量,还是有机会的)目前盈立证券、尊嘉金融、盈宝证券还不需要存量证明,要开可以走我链接,有现金反,具体细则请参考我博客盈立渠道开户链接:

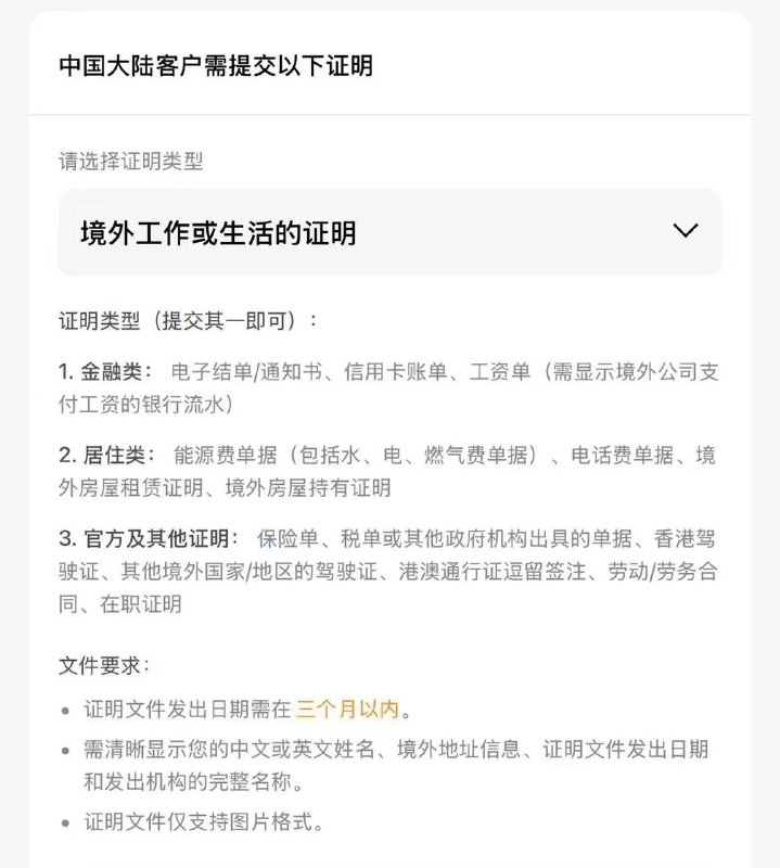
  1. 长桥的开户证明马上赶上富途牛牛了😱(目前仍然可以使用带香港地址的任何证明作存量,还是有机会的)

    目前盈立证券、尊嘉金融、盈宝证券还不需要存量证明,要开可以走我链接,有现金反,具体细则请参考我博客


    盈立渠道开户链接:https://m.usmart66.com/webapp/marketing/jump-register.html?register-ct=ic&register-cid=4745&ICode=264241#/register

    尊嘉渠道开户链接:https://opt.investassistant.com/miningopt/inviteFourteen/share?channelopen=YQAPP14&shareNew=470848

    盈宝专属开户链接:https://www.winbulls.com/s/index.html?key=rauqmu