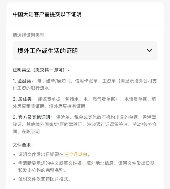
最近的海外生活/工作证明。研究了一下基本可以使用香港银行带香港地址的结单(ZA修改结单得文件最简单),也可以通过!
开户期间有任何问题可以联系我微信,平常比较忙,看到后一定解答。
微信:BanKouXiaoXi521
以下为目前代理的券商的渠道链接:
尊嘉:https://opt.investassistant.com/miningopt/inviteFourteen/share?channelopen=YQAPP14&shareNew=470848
盈立:https://m.usmart66.com/webapp/marketing/jump-register.html?register-ct=ic®ister-cid=4745&ICode=264241#/register
长桥:https://app.longbridgehk.com/ac/oa?account_channel=lb&channel=HB100040&invite-code=BE884V
华盛:https://www.hstbroker.com/kh/apply/online?_scnl=RUL3
盈宝:https://www.winbulls.com/s/index.html?key=rauqmu ❤️ 1