香菜✨の日常
KowLoon Blog官方频道
官网:https://hsbc.com.cv
分享日常科技/博客文章
香菜✨の日常频道:https://t.me/v3mew
香菜✨の日常群组:https://t.me/v3ssrray
官网:https://hsbc.com.cv
分享日常科技/博客文章
香菜✨の日常频道:https://t.me/v3mew
香菜✨の日常群组:https://t.me/v3ssrray
-
-
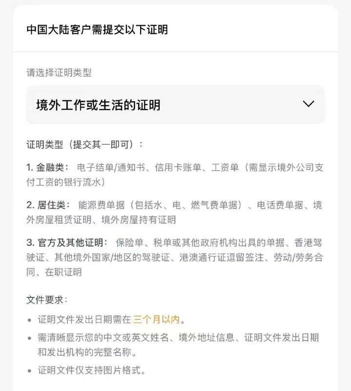
最近的海外生活/工作证明。研究了一下基本可以使用香港银行带香港地址的结单(ZA修改结单得文件最简单),也可以通过!
开户期间有任何问题可以联系我微信,平常比较忙,看到后一定解答。
微信:BanKouXiaoXi521
以下为目前代理的券商的渠道链接:
尊嘉:https://opt.investassistant.com/miningopt/inviteFourteen/share?channelopen=YQAPP14&shareNew=470848
盈立:https://m.usmart66.com/webapp/marketing/jump-register.html?register-ct=ic®ister-cid=4745&ICode=264241#/register
长桥:https://app.longbridgehk.com/ac/oa?account_channel=lb&channel=HB100040&invite-code=BE884V
华盛:https://www.hstbroker.com/kh/apply/online?_scnl=RUL3
盈宝:https://www.winbulls.com/s/index.html?key=rauqmu❤️ 1 -
-
- 還有什麼想玩的?🤧
club、3hk及旗下SIM、Firsty、Giffgaff等,這些失效主要就是外國老的責任,不用推了,主要責任在與外國佬,外國佬用起流量來比群內任何一個人都猛多了,何況外國佬群內幾万人都是嫖免費流量
另外修復免流的這些卡都能esim過去,ctmo/cthk沒涼主要是不能esim,需要實體卡才可以!👍 1 - 继Helium大规模封号、Club大规模封号及修复漏洞后
美好的事情再次发生:
1. 长桥不接受存量证明开户,仅支持海外证明
2. 富途不接受存量证明开户,仅支持海外证明
3.老虎证券不接受存量证明开户,仅支持海外证明
4.华盛下周改大陆用户开户方式
5.卓锐已改大陆用户开户方式
6.HSBC HK不接受大陆旅客线下开户
7.BOC HK收紧大陆用户开户策略
8.和记旗下SIM卡修复免费流量漏洞
9.⚠️群里可能存在内鬼⚠️
10.Giffgaff免费流量漏洞已修复 -
- Alist是不敢用了😿,據說跟上一次開源投毒事件收購是同一家公司,做違法產業,這次收了Alist,大概率是用接口掃描使用者網盤內容,例如:銀行卡號cvv,身份信息,文档材料,加密貨幣恢復密鑰等信息,然後實現违法盈利😿😿😿
- 长桥明天下午6点向富途看齐了:
1. 明天下午6点前,还可以用带香港地址的银行账户结单/券商存量证明等材料开户,要开抓紧明天早上或者现在就开
开户渠道链接:https://app.longbridgehk.com/ac/oa?account_channel=lb&channel=HB100040&invite-code=BE884V
2. 内地居民开长桥账户,仅支持海外生活/工作证明
上线时间:预计6月13日(周五) 18点
3.华盛马上取消存量证明,也要向富途看起了,近期抓紧先开
开户渠道链接:https://www.hstbroker.com/kh/apply/online?_scnl=RUL3 - 快讯:WeChat已可绑定30张银行卡,现在已向大部分用户开放!❤️ 1
-
- 母鸡真假🤯
鉴定为:真! - 一想到过几个小时Apple即将放出大量Bug就有点小激动🥹
-
-
-
- 长桥的开户证明马上赶上富途牛牛了😱(目前仍然可以使用带香港地址的任何证明作存量,还是有机会的)
目前盈立证券、尊嘉金融、盈宝证券还不需要存量证明,要开可以走我链接,有现金反,具体细则请参考我博客
盈立渠道开户链接:https://m.usmart66.com/webapp/marketing/jump-register.html?register-ct=ic®ister-cid=4745&ICode=264241#/register
尊嘉渠道开户链接:https://opt.investassistant.com/miningopt/inviteFourteen/share?channelopen=YQAPP14&shareNew=470848盈宝专属开户链接:https://www.winbulls.com/s/index.html?key=rauqmu - 好消息:Helium 真實資料實名也被封了(我的)
壞消息: Helium看來真的是套資料的狗運營商
這幾天“好事”真的接連發生啊,相信“美好”的事即將發生 -
- 🇭🇰香港ClubSIM大批量封停非正常使用客户(例如非真实实名、使用漏洞进行免流等客户),被封禁的客户也无法再进行实名登记以恢复服务
同时,ClubSIM暂时下架了一切线上渠道的eSIM申请
我们呼吁,不要抱有侥幸心理以非正常方式使用任何SIM卡,尊重他人,也是尊重自己